Javier Milei from Argentina cautions about large-scale migration and irresponsible spending at the U.N.

Argentina’s President Warns at UN Assembly During a speech at the UN General Assembly on Wednesday, Argentina’s President Javier Milei cautioned that countries pursuing policies characterized by “current amenities,” such as unchecked public spending and extensive migration, risk “incinerating their heritage.” Milei highlighted the tendency of politicians to favor immediate gains for votes, often ignoring […]
Turning Point tour continues strong message on its second stop after Charlie Kirk’s passing

Turning Point USA Event Highlights Youngkin’s Message of Hope At a recent Turning Point USA event, Republican Governor Glenn Youngkin delivered an inspiring message to students while remembering the late Charlie Kirk. He urged those present, saying, “You’re the next Charlie Kirk.” This marked one of the first gatherings since Kirk’s tragic assassination, and Youngkin […]
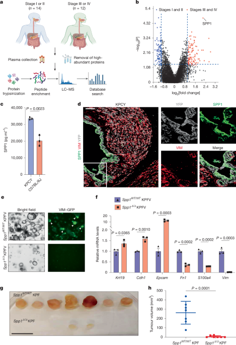
SPP1 is necessary for preserving mesenchymal cell identity in pancreatic cancer

Blood samples from patients with pancreatic cancer Blood samples from 26 patients diagnosed with pancreatic cancer were taken at the Seventh Affiliated Hospital of Sun Yat-sen University. Plasma was then extracted from the samples for proteomic analysis. All participants provided informed consent, and the research project received ethical approval from the hospital’s ethics board. Clinical […]
Crypto Treasuries Combine with ETFs in New Offering Ahead of SEC

Simply put The GSR Digital Asset Treasury Companies ETF plans to invest a minimum of 80% of its assets in firms holding cryptocurrency, as per the Ministry of Corporate Treasury. The registration statement from the market maker to the SEC included four additional proposals focusing chiefly on Ethereum and staking. GSR, based in London, recently […]
Teen took 200 selfies in the glasses of an Iowa woman he is alleged to have tortured and strangled, according to prosecutors.

A teenage murder suspect reportedly took 200 selfies while wearing glasses belonging to a 20-year-old Iowa woman who had an intellectual disability. Dakota Van Patten, 19, is accused of murdering McKinley Lewisma. The incident, which took place around midnight on February 18, 2024, allegedly involved luring Lewisma’s ex-girlfriend, Melody Hoffman, according to an investigation by […]
Lawsuit claims UNC improperly hired Bill Belichick during private meetings

Lawsuit Challenges UNC’s Hiring of Bill Belichick A lawsuit has been filed against the University of North Carolina (UNC) and its board of trustees, alleging illegal hiring practices regarding football coach Bill Belichick, who was gravely affected by lockdown measures last December. Former UNC Provost Chris Clemens and attorney David McKenzie brought the case to […]
John Brown Gun Club flyers mention Charlie Kirk’s passing at Georgetown

Recruit Flyer Linked to Political Violence Discovered at Georgetown University Following the assassination of Charlie Kirk on September 10, a flyer has surfaced at Georgetown University linked to a left-wing gun club known for its association with political violence. The flyer, which provocatively states “Hey fascist! Catch!” references Kirk’s death and echoes a phrase allegedly […]
Research discovers that older adults can regain their health and wellbeing.

Canadian Study Highlights Resilience in Older Adults A recent study from Canada delivers an uplifting message for older adults and their caregivers: it’s possible to recover and thrive at any age. Researchers at the University of Toronto discovered that nearly 25% of older adults, aged 60 and above, who initially reported poor well-being—due to factors […]
Willy Woo updates Bitcoin price forecast after four years

Willie Woo Discusses Crypto Market Trends Recently, on an episode of Thestreet’s Round Table Conference, Willie Woo, a well-known on-chain analyst, sat down with Scott Melker to delve into various pressing issues in the cryptocurrency market. During their conversation, they touched upon Bitcoin liquidity, the chances of an altcoin season, and the overall landscape of […]
Zion Williamson reveals significant weight loss at Pelicans media day

Zion Williamson Shows Off Weight Loss During Pelicans Media Day This week, Zion Williamson, a star for the New Orleans Pelicans, showcased his weight loss achievements at the team’s media day, following a rigorous conditioning program. “I truly felt a change in my body,” Williamson expressed to reporters. “I’ve never experienced anything like this before; […]