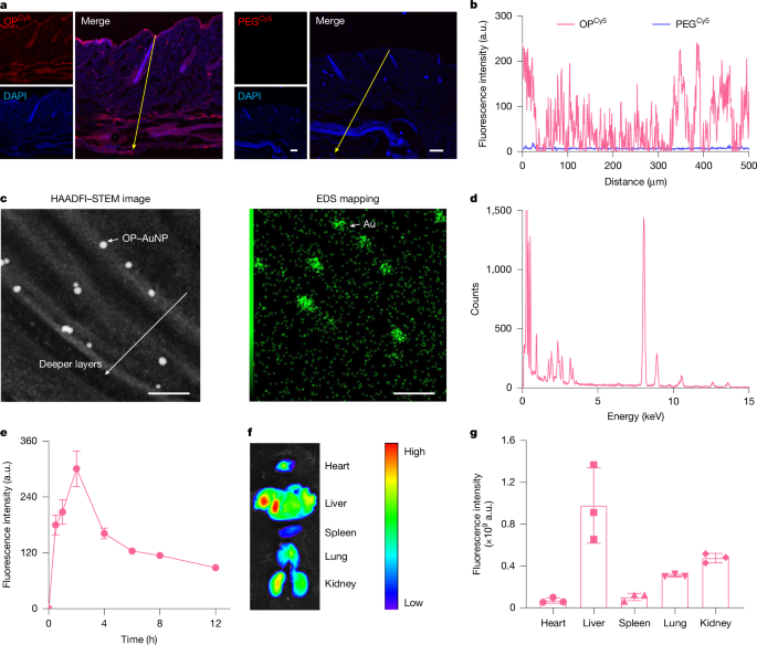
A skin-friendly polymer for painless insulin delivery through the skin

Cell lines and animals The HaCat, mouse hepatoma (AML-12), mouse embryonic fibroblast (3T3-L1), and mouse skeletal muscle (MSMC) cell lines were sourced from the Cell Bank of the Chinese Academy of Sciences. To create cells that express green fluorescent protein (HaCatGFP), lentivirus transfection of GFP plasmids was performed on HaCat cells as per the manufacturer’s […]
Reasons for the Increase in Broadcom Stock Today

Broadcom has just introduced two new products. Nvidia’s stock is climbing as investors are optimistic about its upcoming third-quarter report, which is due after market closure. Broadcom shares (NASDAQ:AVGO) have seen an increase of 2.8% by 2:40 p.m. ET, reaching as high as 5.6% during pre-market trading. Today’s announcement of new product launches has bolstered […]
Leavitt urges Republicans to take action on Senate filibuster reform

Press Secretary Calls for Filibuster Abolishment On Wednesday, White House press secretary Caroline Levitt amplified her call for Senate Republicans to eliminate the filibuster, which she believes would accelerate President Donald Trump’s agenda. Trump has expressed the desire for Senate Republicans to ease the filibuster, a rule requiring 60 votes for most Senate bills. This […]
Authorities accuse Democrat and her brother of reportedly embezzling millions from FEMA’s pandemic assistance.

Federal Charges Against Florida Representative for Alleged Theft of FEMA Funds A federal grand jury in Miami has indicted four individuals, including Florida Democratic Representative Sheila Cherfilus McCormick, for allegedly stealing millions from federal emergency funds. According to federal prosecutors’ statement, Cherfilus McCormick reportedly misappropriated funds in support of her 2021 electoral campaign. “It’s crucial […]
Mexican man who was deported taken into custody in Texas, accused of murder from 2020

Arrest Made in Texas for 2020 Murder Case The U.S. Marshals Fugitive Task Force in Texas apprehended a Mexican man on Monday, who is wanted for the alleged murder of a woman several years after being deported. Hernan Perez Juarez, 41, also known as “Patricio Perez,” faces murder charges linked to the death of a […]
Highlights of red carpet fashion from the Nashville country music awards

On Wednesday night, the CMA Awards showcased a striking blend of country style and red carpet glamour in Nashville. Laney Wilson wowed attendees in a teal jumpsuit featuring a plunging neckline and a flowing green cape. The outfit was completed with a green cowboy hat and a sparkling statement ring. Laney Wilson Wilson’s teal jumpsuit […]
Mace proposes a resolution to censure Mills, aiming to oust him from the House Armed Services and Foreign Affairs Committees.

Republican Accountability in Congress: Censure of Rep. Cory Mills On Wednesday, South Carolina GOP Rep. Nancy Mace took a firm step in holding party members accountable by introducing a privileged resolution aimed at censuring Florida GOP Rep. Cory Mills. This move seeks to strip him of his influential positions on the House Armed Services and […]
9 Delicious High-Protein Snacks That Aren’t Eggs

For those of us working to achieve our daily protein targets, eggs are a familiar friend. They’re easy to cook and convenient to consume. Each egg contains about 6 grams of protein. However, there are plenty of other high-protein snacks available—both from animal and plant sources—that can provide significantly more protein, and they’re just as […]
Is It a Good Time to Invest in the Vanguard S&P 500 ETF? Insights from Historical Trends on Buying at Market Peaks

Past trends can give us some insight into what might be coming next. Recently, the S&P 500 has faced challenging days. After hitting record highs, benchmarks took a dip, largely due to investor concerns about high tech stock valuations and worries about a potential artificial intelligence (AI) bubble. Adding to the unease was a government […]
Over 1,000 pounds of meth confiscated in large Colorado drug raid linked to Mexico

Federal Authorities Disrupt Colorado Drug Trafficking Ring On Wednesday, federal officials revealed that they have confiscated over 1,100 pounds of methamphetamine and charged 15 individuals following a two-year investigation targeting a Mexican drug syndicate in Colorado. The Colorado Attorney General’s Office reported that 11 arrests have been made, though four others, including the suspected leader, […]