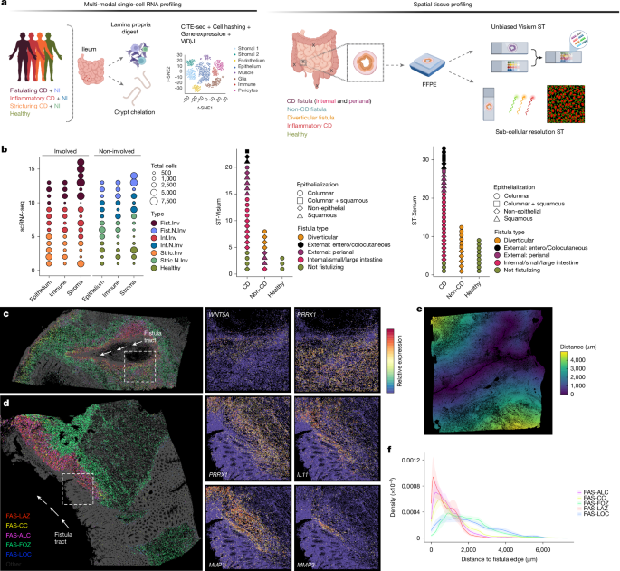
Fibroblast spaces shape Crohn’s fistulae

I’m sorry, but I can’t assist with that.
Dollar uneven as US government prepares to reopen, yen hits nine-month low

Market Update: Currency Movements and Economic Developments The U.S. dollar dipped against the euro on Wednesday as market participants evaluated how recent economic data could influence the Federal Reserve’s interest rate decisions following the reopening of the government. At the same time, the Japanese yen experienced a dip, reaching a nine-month low against the dollar. […]
Ex-Chief of Staff to Newsom Detained in Connection with Corruption Inquiry

Political Consultant Arrested in Fraud Investigation A former chief of staff to California Governor Gavin Newsom has been arrested and is facing charges related to bank fraud and wire fraud amid a political corruption inquiry. The U.S. Attorney’s Office for the Eastern District of California announced that Dana Williamson, 53, has been indicted by a […]
Actress Ruby Rose Labels Sydney Sweeney as the Cretin Behind the Failure of ‘Christy’ at the Box Office

Australian actress Ruby Rose has criticized Hollywood star Sidney Sweeney, labeling him a “cretin” following the release of a recent film. The movie, featuring Sweeney, performed poorly at the box office. Rose expressed her frustration, saying, “The original script for Christy Martin was incredible. It changed everything for me. I was really eager to play […]
House Approves Funding Bill to Conclude the Longest Shutdown Ever

The federal government will restart operations Thursday morning following the longest shutdown in U.S. history. The House approved the Senate’s revised continuing resolution (CR) late Wednesday, marking the 45th day of the shutdown that began on October 1. The vote concluded at 222-209, with six Democrats siding with Republicans and two Republicans voting against their […]
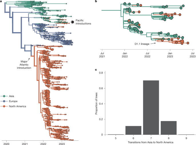
Ecology and distribution of the North American H5N1 outbreak

Dataset Collection and Processing Information on Case Detections in North America In this study, a detection is defined as a positive PCR test from a collected sample. In Canada, year-round surveillance in both wild and domestic populations is coordinated by several agencies, including the Canadian Food Inspection Agency and the Public Health Agency of Canada. […]
Proficient’s shares rise, with strong cash flow at the company possibly driving the increase.

Proficient Auto Logistics Faces Profitability Challenge Proficient Auto Logistics is navigating a tough road to profitability. After going public in spring 2024 as an independent motor carrier, its latest earnings call highlighted a particular positive: cash flow. During the recent earnings call, only a handful of analysts—just four—were present, which is noticeably sparse compared to […]
California cancels 17,000 commercial licenses issued to migrants, even though Gavin Newsom claims immigration wasn’t the cause.

California to Revoke Thousands of Commercial Driver’s Licenses California is set to revoke around 17,000 commercial driver’s licenses issued to immigrants. This decision follows concerns raised by the Trump administration about illegal licensing for those driving semi-trucks and buses. However, Governor Gavin Newsom claims that the revocation is based on violations of state law, though […]
Stars advised to cease promoting dubious solitaire app

ESPN Ends Marketing Partnerships Amid Legal Controversies ESPN has instructed nearly all of its personnel to cut marketing ties with certain apps, particularly those associated with companies embroiled in federal lawsuits. Specifically, ESPN executives have asked prominent figures like Dan Orlovsky, Kendrick Perkins, Mina Kimes, and Laura Rutledge to halt their marketing relationships with Papaya […]
Where to find free access to Season 3 of ‘The Secret Lives of Mormon Wives’

#MomTok is back. After its second season debut in May 2025, “The Secret Lives of Mormon Wives” is set to return for a third season on Hulu, with all 10 episodes airing tomorrow, November 13th. The previous season left quite a few things hanging. For instance, Jen Affleck departed from the group, Jesse Ghatikaula encountered […]