Timothée Chalamet describes a life without children as ‘bleak’ in an interview.

Timothée Chalamet Reflects on Life Without Children In a recent interview with Vogue, Timothée Chalamet, known for his role in “Dune,” expressed some candid thoughts about relationships and the idea of having children. He described a life without kids as somewhat “dark,” sharing that he and a friend had watched a video of someone boasting […]
Comedian Kathy Griffin invested $218,000 in her third facelift at 65 years old.

Kathy Griffin Opens Up About Facelift Costs Kathy Griffin has disclosed the hefty sum she spent on her third facelift at the age of 65. During a conversation with hosts Josh Peck and Ben Soffer, she stated, “It wasn’t cheap. Are you ready? $218,000.” In August, Griffin mentioned that this was the third cosmetic procedure […]
FBI contacted after loaded gun magazine discovered on Frontier flight in Atlanta

The FBI was notified after a loaded gun magazine was found on a Frontier Airlines plane at Atlanta’s Hartsfield-Jackson International Airport on Sunday. According to reports, airport officers received word around 4:30 p.m. Saturday about the magazine discovered near Gate C-6 in Concourse C. A passenger on the Airbus A320 noticed a magazine containing 10 […]
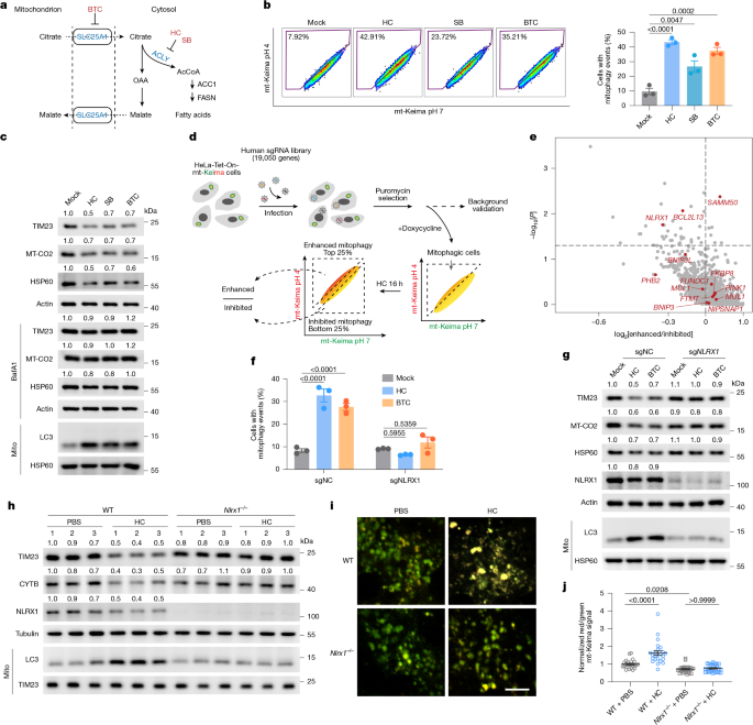
Cytosolic acetyl-coenzyme A acts as a signaling molecule to regulate mitophagy.

Mouse studies Male C57BL/6 mice, aged 6 to 8 weeks, were sourced from BIKAI, while Nlrx1−/− mice came from Cyagen, and NSG mice were obtained from the Shanghai Model Organisms Center. All mice lived in a specific-pathogen-free environment at Fudan University, where conditions included a temperature between 21–25 °C, humidity of 45–65%, and a 12-hour light-dark […]
Is Bitcoin’s Q-Day Approaching? A New IBM Quantum Chip Set to Achieve Another Breakthrough

IBM Advances in Quantum Computing Roadmap IBM has laid out its plans for the future of quantum computing, marking significant steps towards commercialization. On Wednesday, they unveiled updated processors, software, and manufacturing techniques aimed at achieving a proven quantum advantage by 2026, with the goal of attaining fault tolerance by 2029. The term “quantum supremacy” […]
Montclair Public Schools poorly handled bullying case: lawsuit

New Jersey School District Faces Lawsuit Over Alleged Bullying Cover-Up A school district in New Jersey is being accused of neglecting bullying incidents and attempting to silence families discussing them, as detailed in a new lawsuit. The plaintiff, a 13-year-old student who remains unnamed, asserts that officials in Montclair Public Schools failed to assist him […]
House Democrats agree to support Republican bill to end historic shutdown

House Passes Budget Bill, Ending Shutdown Late Wednesday night, House Republicans approved a funding bill, effectively ending a lengthy government shutdown that had plagued Democrats. The continuing resolution succeeded with a vote of 222-209. Of that, 216 Republicans supported the bill, while all 209 opposing votes came from Democrats. Interestingly, two Republican representatives, Thomas Massie […]
Legislation to prevent government shutdown reaches Trump’s desk.

Government Shutdown Bill Passes After 42 Days A bill aimed at ending the lengthy U.S. government shutdown is set for President Donald Trump’s signature after more than 42 days of standoff. On Wednesday night, the House passed a federal funding bill focused on reopening the government, bringing an end to weeks of gridlock that had […]
Democrat Congresswoman Launches Fierce Attack on Fellow Party Member

Controversy Surrounds Chuy Garcia’s Succession Plans Democratic Representative Chuy Garcia from Illinois is making headlines for his seemingly strategic move to choose his successor, sparking comparisons to a coronation. Critics claim this action might lead to formal reprimands from the House. Marie Grusenkamp Perez, a Democrat from Washington, stated on Wednesday that she intends to […]
Phil Mickelson criticizes California gas prices over $5 per gallon

Phil Mickelson Comments on California Gas Prices Golf legend Phil Mickelson has recently expressed his views on the rising gas prices in California, offering praise for the gubernatorial candidate Steve Hilton’s strategy aimed at increasing local gas production to help drive down costs. Mickelson took to social media on Wednesday to share his opinions. One […]