Animals and housing conditions
The experiments adhered to the Animal Protection Law of the European Union and received approval from authorities in Upper Bavaria, Germany, Copenhagen, Denmark, and various Institutional Animal Care and Use Committees in the United States. Mice were either double- or single-housed, and they were fed freely with either a standard chow or a high-fat diet, all maintained at stable room conditions of 22 ± 2 °C, with 45–65% humidity, and a 12-hour light-dark cycle. Leptin receptor-deficient db/db mice were obtained from Jackson Laboratory. The doxycycline-inducible GIP receptor-overexpressing mice were developed in-house at The University of Texas Southwestern Medical Center. C57BL/6J DIR-knockout mice were also generated in-house at Helmholtz Munich.
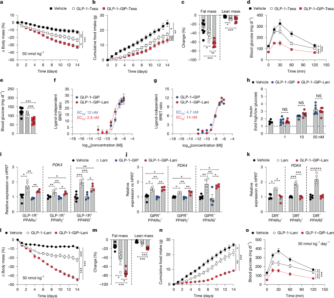
Pharmacological studies
Indirect calorimetry and body composition assessment were carried out as detailed in supplementary information. The effects of drugs were evaluated in age-matched male C57BL6/J mice, housed singly or in pairs, and assigned by groups that were balanced for genotype and body metrics. The mice were treated subcutaneously with specific doses of either a control solution or various peptides, provided by Novo Nordisk Research Center or Indiana Biosciences Research Institute. The drug effects on the cardiovascular system and on POMC neuronal activity were also assessed following the methods outlined in supplementary information.
Glucose and lipid metabolism
Glucose and insulin tolerance tests involved injecting 6-hour fasted mice with glucose or insulin. Other assessments included glucose-induced insulin secretion from similarly fasted mice and pyruvate tolerance tests. Commercial ELISA kits were utilized to measure insulin, triglycerides, cholesterol, and free fatty acids. Hyperinsulinaemic-euglycaemic clamps and evaluations of tissue-specific glucose uptake were conducted as explained in the supplementary information.
Gene expression analysis
Total RNA was extracted using the RNeasy Kit, and cDNA synthesis was performed with specified kits from QIAGEN and Thermo Fisher Scientific. Gene expression was analyzed using SYBR green and the Quantstudio 7 flex cycler, normalizing levels against the housekeeping gene HPRT.
Cell culture studies
HEK293T cells were grown in a DMEM medium supplemented with fetal bovine serum and antibiotics. Following cell seeding, transient transfections were executed using Lipofectamine 2000, and further assays like BRET and quantification of PPAR-responsive genes were conducted as delineated in supplementary information.
Proteomics, transcriptomics, and histology
Proteomics, RNA sequencing, and immunofluorescence analysis followed methods described in supplementary information. For histology, tissue samples were fixed, embedded in paraffin, and sliced for staining. Immunohistochemical detection of specific cell types was carried out using various primary and secondary antibodies, with nuclei labeled for identification. Tissue sections were then scanned, and steatosis was graded based on the presence of fat vacuoles.
Glucose-stimulated insulin secretion
Mice were humanely euthanized, and tissues were perfused for islet isolation. Islets were cultured and subsequently subjected to glucose-induced insulin secretion assessments using specific incubation methods. Insulin concentrations were measured using available ELISA kits.
Conditioned taste avoidance
CTA experiments included wild-type and genetically modified mice. Over several days, mice were acclimatized and subjected to various water-deprivation and saccharin consumption tests to evaluate their preferences.
Replicates, randomization, and blinding
In vivo studies utilized randomly assigned male mice, ensuring each group was matched for genotype and weight. Independent samples per group are noted in figure legends, and treatment assignments were coded to maintain blinding in handling, with trained assistants executing tolerance tests without knowledge of treatment conditions.
Statistics and reproducibility
Sample sizes for animal studies were determined through power analysis. Statistical evaluations used software for analyzing normal distribution and applied various tests, as summarized in supplementary tables. Results are presented as mean ± standard error, with independent biological replicates documented across studies.
Reporting summary
Further insights regarding research design can be found in the linked Nature Portfolio Reporting Summary.





